永利官网再获7项教育部产学合作协同育人项目立项
近日,教育部公布了《教育部高等教育司关于公布2024年第一批产学合作协同育人项目立项名单的通知》,永利官网7个项目获批立项。截至目前,永利官网共获批教育部产学合作协同育人项目68项。
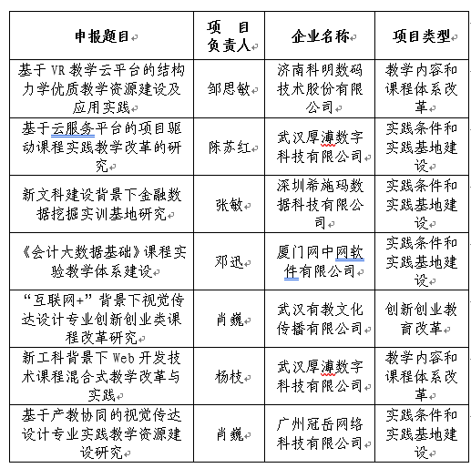
教育部产学合作协同育人项目由教育部高教司组织,是深化产教融合协同育人,以产业和技术发展的最新需求推动高校人才培养改革的重大举措,旨在以产业和技术发展的最新需求推动高校人才培养改革。本次立项的7个项目,包括2个教学内容和课程体系改革项目、4个实践条件和实践基地建设项目、1个创新创业教育改革项目。具体名单如下:

近年来,永利官网高度重视并积极推进产学合作协同育人项目培育和建设工作,教师们积极参与申报产学合作协同育人项目,多渠道、多方式与企业开展全方位、持久性合作。此次获批,对于学校进一步创新产学合作协同育人机制,深化人才培养模式改革,加强专业建设、实践实训体系建设,推进学校高质量发展具有重要意义。下一步,学校将持续推进产学合作协同育人工作,充分发挥项目的示范作用,着力开创科教融合产学协同育人新局面,不断提高应用型人才培养质量。
教工通讯员 夏世酉珍
编辑 赵颖